Bürokratieabbau – ein vertracktes Problem mit versteckten Hürden

Abstract

Bürokratie nervt. Sie kostet Zeit, Geld[1], Wohlstand[2], und Glück[3]. Warum steigt sie sogar an, obwohl alle ihren Abbau fordern? Im Jahr 2024 gab es 52.468 Einzelnormen; Tendenz steigend.[4] Vorschläge, das dänische oder ein anderes Modell zu übernehmen, sind zwar gut gemeint, aber unrealistisch. Wenn man Bürokratie abbauen will, verändert das die Politik und den Staat. Probleme entstehen, die den Abbau verhindern. Als Lösung schlage ich einen Malus vor, der Bürokratieaufbau verursachungsgerecht bepreist.

Um das zu erklären, skizziere ich ein Systembild, das ich in den folgenden Kapiteln Schritt-für-Schritt erläutern werde. Ein sprachlicher Hinweis: Ich fasse alle Gesetze, Verordnungen und Richtlinien unter dem Begriff „Vorgaben” zusammen. „Bürokraten” bezieht sich ohne Abwertung auf alle, die diese Vorgaben erlassen und umsetzen – von der Regierung bis zu Banken oder Versicherungen. „Bürokratie” verstehe ich als das Phänomen, wenn Vorgaben unser Handeln diktieren.

Inhalt

A. Bürokratie abbauen – die trivialisierte Story

In Talkshows und politischen Reden stellt man das Offensichtliche fest: Bürokratie senkt die Produktivität und verzehrt den Wohlstand. Man beteuert gute Absichten, will gegensteuern. Das zeigt Bild 1:

Trivalisierte Bürokratieabbau als Schleife
Der „einfache Bürokratieabbau”
Pfeile zeigen Zusammenhänge: „+“ verstärkt, „–“ schwächt ab. Durchgezogene und dickere Pfeile haben eine größere Effektstärke als schmale oder gestrichelte Pfeile.[22]Quelle: Eigene Darstellung.

Bürokratiekosten entstehen in zwei Bereichen: direkte Kosten, um Vorgaben zu erfüllen, oder um Steuerberater und Juristen zu beschäftigen. Dazu kommen indirekte Kosten durch die ineffiziente Arbeit der Bürokraten. Viele Vorgänge laufen immer noch manuell. Digitale Schnittstellen fehlen. Stattdessen sind Formulare einzureichen, oft sogar ausgedruckt. Das hat wenig mit Digitalisierung zu tun.

Es gibt folglich zwei komplementäre Wege, um Bürokratie abzubauen: Man kann die Quelle beseitigen und/oder bestehende Bürokratie effizienter abarbeiten. Höhere Effizienz mildert aber nur Symptome. Bildlich: Eine Rettungsleiter an die falsche Wand stellen und wie wild hoch und herunterrennen, bringt nichts. Wir müssen Vorgaben streichen, und zwar massiv. Das beseitigt das Übel an der Wurzel.

B und R1. Bürokratie an der Quelle: Werkzeuge von Politikern und Bürokraten

Natürlich hat Bürokratie einen Zweck. Regierung und EU wollen Wirtschaft und Gesellschaft subventionieren, besteuern, „nudgen“[5], Handlungsspielräume begrenzen (z. B. ESG-Gesetze[6] oder Lieferkettengesetz[7]) oder erziehen (z. B. Gendersprach- und Verhaltensregeln). Vorgaben setzen diese dirigistischen Eingriffe mittels Bürokratie um (Schleife B in Bild 2). Aber es kommt auf das Maß an. Namhafte Ökonomen sagen, der jetzige Dirigismus senkt unseren Wohlstand massiv[8], weil er suboptimale[9] Fehlanreize[10] setzt:

Darstellung der Interventionsspirale beim Bürokratieabbau
Bürokratieaufbau durch dirigistische Eingriffe (B) und die negative Rückkopplung (R1) aufgrund von Bürokratieabbau. Quelle: Eigene Darstellung.

Jeder Versuch, die Bürokratie abzubauen, greift in diese Logik ein. Bürokraten würden mit ihren Werkzeugen auch Macht und Kontrolle verlieren. Das bremst den Abbau, wie in der negativen Rückkopplung R1 ersichtlich.

Für effektiven Bürokratieabbau müssten Politiker und Bürokraten dirigistische Eingriffe massiv reduzieren.

Aber mal angenommen, es bliebe netto ein Bürokratieabbau übrig. Was passiert dann?

R2. Ein Übel durch das andere ersetzt?

Bürokratieabbau hat auch Nachteile. Vorgaben schaffen Rechtssicherheit. Wer sie einhält, kann seine Ansprüche gegenüber dem Staat geltend machen. Ihr Wegfall führt zu mehr Entscheidungsfreiräumen und Einzelfallentscheidungen. Der Mechanismus wechselt von „regelbasiert” auf „Ermessen”:

Nebenwirkung und Fernwirkung des Bürokratieabbaus ist eine Entscheidungslücke
Bürokratieabbau erzeugt eine Entscheidungslücke. Doppelte Querstriche durch Pfeile deuten an, dass die Wirkung verzögert aber nicht sofort eintritt. Quelle: Eigene Darstellung.

Ob das funktioniert, bleibt fraglich. Bürger monieren bereits, wenn sie sich ungerecht behandelt fühlen. Das zeigt sich in der negativen Rückkopplung R2: Zeitversetzt werden Ermessensentscheidungen als unfair wahrgenommen. Es besteht ein Anreiz, erneut regelbasierte Vorgaben einzuführen, z. B. „Entscheidungsrichtlinien”.

Ermessensentscheidungen müssen als fair wahrgenommen und akzeptiert werden, um neue Vorgaben zu vermeiden.

R3. Das Geschäft mit Bürokratie

Gregor Gysi brachte es auf den Punkt:[11] Bürokratieabbau kostet Jobs. Rund 5,2 Millionen Menschen arbeiten 2024 im öffentlichen Dienst, viele davon in der Verwaltung.[12] Hinzu kommen etwa 100.000 Steuerberater[13] und Wirtschaftsprüfer[14] sowie rund 165.000 Anwälte[15]. In Unternehmen befassen sich viele Angestellte ausschließlich mit Bürokratie.[16] Auch einige Softwarehersteller profitieren davon.

Nebenwirkung: Bürokratieprofiteure arbeiten gegen den Bürokratieabbau
Nachteile für Bürokratieprofikateure dämpft den Bürokratieabbau. Quelle: Eigene Darstellung.

Was macht der Staat mit seinen Angestellten? Ich bezweifle, dass die wirklich fit für den freien Markt sind. Die haben ihre Gründe, sich dem Staat zuzuwenden. Volkswirte reden zwar von „hoher Elastizität” der Arbeitskräfte; unterschlagen aber, wie lange so ein Anpassungsprozess dauert – teilweise eine Generation.

Auch wenn Subventionen oder Vorteile, wie Quoten, wegfallen, fühlen sich die bisherigen Profiteure benachteiligt. Wenn wir hier streichen, wären ganze Geschäftsmodelle über Nacht unrentabel, z. B. wenn die EEG-Umlage wegfiele.[17] Diese Nachteile erzeugen die negative Rückkopplung R3. Sie kann die negative Rückkopplung R1 verstärken und den Bürokratieabbau zusätzlich dämpfen.

V. Die Medien als ungewisser Verstärker

Im Moment berichten die Medien über Wohlstandsverluste. Doch sobald Bürokraten ihren Job verlieren, kann sich der Fokus schnell ändern. Dann stehen Einzelschicksale im Zentrum und Politiker, die den Abbau verantworten, geraten in die Kritik. Das Dilemma: Bürokratieabbau gefährdet Wählerstimmen, Einfluss und Macht. Die Medien verstärken diese Dynamik (V). Liegen Wohlstandsverluste im Fokus, wird R1 gedämpft. Sind es die Nachteile der Bürokratieprofiteure, wird R1 verstärkt.

Medien fungieren als Verstärker oder Dämpfer
Medien können den Bürokratieabbau verstärken oder dämpfen. Quelle: Eigene Darstellung.

Ein kurzes Zwischenfazit: Effektiver Bürokratieabbau erzeugt negative Rückkopplungen R1, R2, R3. Sie wirken dem Bürokratieabbau entgegen, bis er versiegt und netto ein Bürokratieaufbau verbleibt. Dies lässt sich seit Jahrzehnten empirisch beobachten. Einzelnormen und Wohlstandsverluste nehmen zu. Es verbleibt lediglich die Möglichkeit, die Effizienz der Bürokraten zu steigern.

R4. Business-as-Usual wider der Effizienzsteigerung

Bürokratien „ticken“ regelbasiert, um Abweichungen zu minimieren und Entscheidungen reproduzierbar zu machen. Verbessern läuft dem diametral entgegen. Verbessern und Innovation sind Abweichungen, die erst in die regelbasierte Logik eingeführt werden müssen – also ein Verbesserungs- und Innovationsprozess. Funktionieren wird das nicht. Verbesserung und Innovation erfordert tun, einfach mal machen, Probleme lösen (R1, R2, R3, R4, V). Ich sehe vier Gründe, warum so eine Selbstoptimierung sehr unwahrscheinlich ist.

Bürokratieabbau im Konfliekt mit Business-as-Usual
Bürokratieabbau stört den Regelbetrieb in der Verwaltung. Quelle: Eigene Darstellung.

Erstens, wie gesagt: Bürokratien arbeiten regelbasiert. Verbessern und Innovieren stört. Man muss sein Pensum erfüllen, Akten abarbeiten, nicht „fantasieren”.

Zweitens, der mangelnde Automatisierungsgrad: Statt vollautomatisierter Abläufe dominiert manuelles Arbeiten am PC: PDFs, Formulare, Copy-Paste. Das ist pseudodigital.

Behörden müssten zu IT-Häusern mit Verwaltungsaufgaben transformiert werden.

Drittens, woher sollen die das Können nehmen? Das ist keine Kritik, sondern eine praktische Feststellung: Ihre Expertise liegt in Formularen, Verwalten und Prüfen – nicht in der IT-Transformation. Ausschreibungen können das auch nicht kompensieren, denn sie erfordern regelbasierte Lastenhefte. Innovation lässt sich nicht spezifizieren – man muss sie tun.

Viertens wirken Job- (R3) und Machtverluste (R1) etwaigen Effizienzgewinnen entgegen. Wir müssen nur weiterdenken: Automatisierung braucht nicht viel Platz. Die paar Server passen in einen Bunker. Es braucht eine Handvoll exzellenter IT-, Rechts- und Verwaltungsfachleute. Wie wir am Beispiel des Unternehmens „X”, ehemals Twitter, sehen, erfordert so ein Setup deutlich weniger Jobs.

Insgesamt wird durch diese gegenläufigen Dynamiken auch der Effizienzabbau innerhalb der Verwaltung sehr unwahrscheinlich.

Kernproblem: Fehlendes Risiko für die Bürokratieverursacher

Woher kommt diese Trägheit? Aus systemtheoretischer Sicht ist die Antwort klar: Politiker und Bürokraten tragen kein Risiko. Sie regulieren und andere leiden. Ihre Gehälter und Pensionen sind sicher. Risiko sorgt für Systemhygiene. Sie minimiert Fehlanreize und erzwingt Selbstoptimierung.[18] Man muss sich in Zeug legen. Unternehmen müssen innovieren; Personen sich weiterbilden. Kosten- und zeiteffizient müssen beide sein. Wenn der Einzelne ein Risiko trägt, zwingt ihn das zur Umsicht und das systemweite Risiko sinkt. Umgekehrt erhöht sich das systemweite Risiko, wenn die Einzelnen kein Risiko tragen. Die Schäden von Fehlanreizen und Ineffizienzen trägt die Gesellschaft.

Lösung: Malus auf unzureichenden Bürokratieabbau führt Risiko ein

Die negativen Rückkopplungen R1 bis R4 ersticken den Bürokratieabbau. In der Systemtheorie nennen wir so ein Problem „vertrackt“ (engl. „wicked”[19] oder „ill-structured”[20] ). Jede Lösung schafft neue Probleme oder wirkt auf existierende Probleme zurück. Es gibt weder eine einfache Problembeschreibung noch eine eindeutige Lösung. Mit dem Systembild können wir jedoch die „Hebelwirkung” eruieren. Diese ist umso stärker, je mehr Rückkopplungsschleifen durch einen Hebel aktiviert werden:

  Ansatz Hebel
  Einführen von Risiko bei Politikern und Bürokraten, damit sie die Last von unzureichendem Bürokratieabbau tragen müssen + + + ++
R1 Politische Steuerung, Dirigismus und Bevormundung massiv einschränken + + + +
V Politische und mediale Kommunikation auf die Vorteile durch Bürokratieabbau richten + + +
R4 Existierende Vorgaben vereinfachen und vor allem streichen + + +
R4 Effizienzsteigerungen durch Automatisierung und IT-Schnittstellen + +
R2 Ermessensspielräume aufbauen + +
R3 Nachteile von Bürokratieabbau (Jobverlust, Subventionsentfall, etc.) abfedern - -

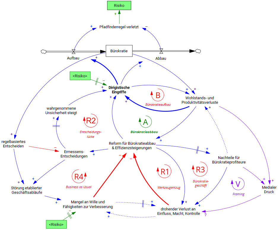
Risiko (grüne Boxen in Bild 8) hat den größten Hebel auf den Bürokratieabbau: Der Dirigismus wird sanktioniert, die negativen Rückkopplungen R1 bis R4 abgeschwächt. Ich meine damit z. B. einen jährlichen Malus auf zu geringen Bürokratieabbau. Ämter und Ministerien müssten ein paar Prozent ihrer Budgets in die Steuerkasse zurückzahlen; idealerweise zusätzlich die Parteien im Parlament. Der Malus ist auf EU-, Bundes-, Landes- und Kommunalebene anwendbar.

Ein Malus bepreist mangelnden Bürokratieabbau verursachungsgerecht (analog zur CO₂-Steuer).

Der Abbau kann über eine Quote erfolgen, z. B. 15 & p. a. Alternativ hilft eine Pfadfinderregel: Jede neue/geänderte Regel streicht/vereinfacht zwei alte. Den Startpunkt schieben wir in die Vergangenheit. Ministerien, Verwaltungen und Ämter können den Abbau für sich selbst organisieren.[21] Sie wissen am besten, was sie wo angehen können (Stichwort: Subsidiaritätsprinzip).

Durch Einführung von Verlustrisiko fr die Bürokratieverursacher wird ein Korrektiv ins System eingeschleust.
Durch Risiko wird die Bürokratieaufbau verursachungsgerecht bepreist und der Widerstand gegen Bürokratieabbau reduziert. Quelle: Eigene Darstellung.

Nicht genannt, habe ich höhere Effizienz in Unternehmen durch IT, Automatisierung und KI. Wenn sie dadurch Geld sparen, werden sie das tun. Aber für unsere Gesellschaft ist das der falsche Ansatz. Der Engpass liegt bei der Politik und den Bürokraten:

Wer Bürokratie verursacht, muss dafür auch belastet werden. Genau das wird mit dem Malus umgesetzt.

Fazit

Bürokratieabbau scheitert seit Jahrzehnten systemisch. Die Ursache: Politiker und Bürokraten tragen kein Risiko – Unternehmen und Bürger hingegen schon. Ohne Risiko scheitert Bürokratieabbau zwangsläufig am Machterhalt des Politik- und Staatssystems. Eine Malus-Regel würde das ändern: Wer Bürokratie schafft, muss die Kosten mittragen. Doch Hand aufs Herz: Würden Sie als Politiker eine Regel einführen, die Sie selbst belastet?

Anhang & Downloads

Causal Loop Diagramme für das Tool Vensim

Endnoten

  1. Sinn, H.W. (2024). Deutschland verbrennt seine alten Industrien. YouTube vom 21. Mai 2024. Im Internet, 17.10.2024: https://www.youtube.com/watch?v=trYO5KtLq0Q.
  2. Stelter, D. (2024). Tod durch Bürokratie. Podcast Think Beyond the Obvious vom 26.05.2024. Im Internet, 17.10.2024: https://think-beyondtheobvious.com/tod-durch-buerokratie/.
  3. Dobelli, R. (2017). Die Kunst des guten Lebens. München: Piper Verlag.
  4. Walker, A. (2024). Man bleibt sprachlos: Der Bürokratie-Wahnsinn in Deutschland schlägt erneut zu. Merkur. Im Internet, 17.10.2024: https://www.merkur.de/wirtschaft/man-bleibt-sprachlos-der-buerokratie-wahnsinn-in-deutschland-schlaegt-erneut-zu-zr-93351951.html.
  5. Wikipedia (2024). Das paternalistische Erziehen durch den Staat. „Nudge“. In: Wikipedia – Die freie Enzyklopädie. Letzte Bearbeitung am 13. Oktober 2024. Im Internet, 13.11.2024: https://de.wikipedia.org/w/index.php?title=Nudge&oldid=249385974.
  6. Walden, D. & Depping, A. (2023). ESG und Recht: Standards und Normen im ESG-Bereich. In: Haufe Online-Rechtsportal. Im Internet, 13.11.2024: https://www.haufe.de/recht/weitere-rechtsgebiete/wirtschaftsrecht/esg-und-recht-standards-und-normen-im-esg-bereich_210_589400.html.
  7. Bundesministerium für wirtschaftliche Zusammenarbeit und Entwicklung (BMZ) (2024). Lieferkettengesetz. Im Internet, 13.11.2024: https://www.bmz.de/de/themen/lieferkettengesetz.
  8. Stelter, D. (2024). Die Abwärtsspirale stoppen. Podcast BTO#269. Im Internet, 22.11.2024: https://think-beyondtheobvious.com/die-abwaertsspirale-stoppen/.
  9. Aus Sicht der Kybernetik ist eine gezielte Steuerung nur robust umsetzbar, wenn ein hinreichend gutes Modell des zu steuernden Systems vorliegt, vgl. Conant, R.C. & Ashby, W.R. (1970). Every good regulator of a system must be a model of that system. International Journal of Systems Science, 1(2), 89–97. https://doi.org/10.1080/00207727008920220.
  10. Im Kontext einer Marktwirtschaft hat Hayek diese Omnipotenz als „Anmaßung von Wissen” bezeichnet, vgl. Hayek, F.A. von (1944). Wege zur Knechtschaft. München: Olzog.
  11. Ich weiß leider nicht mehr, wo ich das gelesen hatte.
  12. Statista (2024). Anzahl der Beschäftigten im öffentlichen Dienst in Deutschland von 2000 bis 2023. Im Internet, 09.11.2024: https://de.statista.com/statistik/daten/studie/12910/umfrage/entwicklung-des-personalbestandes-im-oeffentlichen-dienst-in-deutschland/.
  13. Statista (2024). Steuerberater. Im Internet, 13. November 2024: https://de.statista.com/themen/709/steuerberatung/.
  14. Statista (2024). Anzahl der Wirtschaftsprüfer in Deutschland seit 1961. Im Internet, 13.11.2024: https://de.statista.com/statistik/daten/studie/153866/umfrage/anzahl-der-wirtschaftspruefer-in-deutschland-seit-1961/.
  15. Statista (2024). Entwicklung der Zahl zugelassener Rechtsanwälte. Im Internet, 13.11.2024: https://de.statista.com/statistik/daten/studie/37293/umfrage/entwicklung-der-zahl-zugelassener-rechtsanwaelte/.
  16. Deloitte (2024). Kostbar Abschlussbericht: Regulatorische Aufwände für Unternehmen der Versicherungsbranche und des Maschinenbaus. Im Internet, 13.11.2024: https://www.deloitte.com/content/dam/assets-zone2/de/de/docs/services/risk-advisory/2024/Deloitte-Kostbar-Abschlussbericht.pdf.
  17. Vahrenholt, F. (2024). Die Energiewende ist gescheitert! Im Internet, abgerufen am 09.11.2024: https://www.youtube.com/watch?v=MrD1jMR6ArQ.
  18. Taleb, N.N. (2018). Skin in the Game: Hidden Asymmetries in Daily Life. New York: Random House.
  19. Rittel, H.W.J. & Webber, M.M. (1973). Dilemmas in a General Theory of Planning. Policy Sciences, 4(2), S. 155–169. https://doi.org/10.1007/BF01405730.
  20. Simon, H. A. (1973). The Structure of Ill Structured Problems. Artificial Intelligence, 4(3–4), S. 181–201. https://doi.org/10.1016/0004-3702(73)90011-8.
  21. Es handelt sich um eine „selbstreferentielle Intervention”, Viele Grüße, Nico Litschke. Willke, H. (1994). Systemtheorie II: Interventionstheorie: Grundzüge einer Theorie der Intervention in komplexe Systeme (4., bearbeitete Auflage). Stuttgart/Jena: UTB.
  22. Senge, P. M. (2011). Die fünfte Disziplin. Kunst und Praxis der lernenden Organisation (11., völlig überarbeitete und aktualisierte Auflage). Stuttgart: Schäffer-Poeschel.